Reqable; The Minimum Vi(m) You Need To Know; Ahab’s Leg Dilemma
I trust this most recent human disruption space/time continuum did not make any reader early/late to any appointments yesterday. Even if it did, we’ll get you starting the week off right with three entirely different resources ranging from bonkers useful to just, well, bonkers.
TL;DR
(This is an AI-generated summary of today’s Drop)
- Reqable: Reqable is a closed-source freemium app designed for API development, testing, and debugging. It functions as a GUI on top of MITMproxy and offers features similar to Fiddler, Charles, and Postman. Users can inspect API calls, modify content on the fly, and visualize data differences between requests and responses.
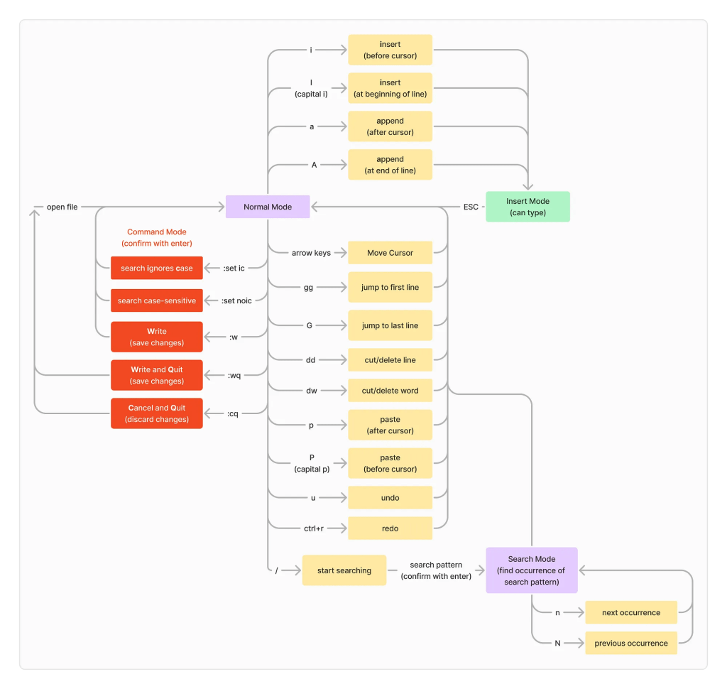
- The Minimum Vi(m) You Need To Know: The Minimum Vi(m) You Need To Know is a resource for Vi(m) users, especially beginners or infrequent users. It covers essential idioms for minimal proficiency in the editor, providing a focused approach to learning. The article links to a helpful cheat sheet for quick reference.
- Ahab’s Leg Dilemma: The post The Leg Dilemma Part 1 delves into a topic of longstanding debate that may challenge conventional perspectives. It offers an intriguing exploration that invites readers to consider different viewpoints on the subject.
Reqable

Reqqble (GH) is “designed for API development, testing, and debugging. Reqable fully supports HTTP1 and HTTP2 and partially supports HTTP3(QUIC).” It’s a cross-platform desktop and mobile application based on Flutter and C++ development. While I’ve included a GitHub link, the Reqable team only uses it for issues and feedback. This is a closed source, freemium app. Depending on how you configure it, all your web traffic (and, potentially all traffic that can be SOCKS proxied, too) may go through it. So, you will need to trust that these developers aren’t doing anything skeezy. I mention that especially since the there are two localizations present in the macOS app directory, and one is zh-Hans (I have to be a bit more careful than others using such resources, given the type of work I do).
Fundamentally, Reqable is a (well done) GUI on top of MITMproxy, something we’ve covered a few times on the Drop. It’s also the equivalent of Fiddler + Charles + Postman. If you’ve been using Postman, you should give Reqable a look, given the kerfuffle around that popular tool/service
When I first tried Reqable I fired it up in “everything mode”. It prompted me to install the MITM God-mode certificate authority (you should delete that when not using Reqable unless you trust they aren’t using that certificate for evil on the internet…drop a reply if that needs explaining), and patiently waited for me to click “start”. When I did, it automagically configured the macOS system-wide proxy setting for me (something I used to have to run a CLI script for when using MITMproxy). It also has a more robust “proxy helper tool” if you need or want a more robust way to machinate proxy settings.
I fired it up before starting this section and deliberately went to a few sites. Then I just let it run while typing. The section header has a point-in-time view of that. One think you’ll notice is that it knows which app is making requests and shows that in summary and detail form. This is a great way for non-cyber folk to get a view of just what your system is talking to when you’re not deliberately machinating it to talk to the world. Along with the app-view, you get a list of all the domains that the apps or system is sending traffic to. Note that you can filter the main traffic display by protocol or MIME type.
Tapping into any request shows the details:

So, it’s kind of like your browser’s Developer Tools Network tab on steroids.
You can add HTTP calls to API “collections” for inspection and machinating (there is a limit of the number of URLs per-collection at the free tier). This is one of the Peloton API requests:

Reqable also “provides a lot of built-in development tools, such as diff tools, which help you visualize the data differences between different requests and responses and quickly locate bugs.”
There’s a built-in capability to write Python scripts to modify content as it streams, and also to do different things based on defined events.
There are scads more features (scroll to the bottom of the home page), and it’s a “no cloud” app (i.e., it’s doing everything on-system). I have to say, it’s been a joy to use, especially in the context of trying to make honeypot personas. The “pro” version is modestly priced, too.
We’ll cover the mobile-side of Reqable in another Drop.
The Minimum Vi(m) You Need To Know

(Super short section.)
The Minimum Vi(m) You Need To Know (Note: that’s a Freedium link) is a short but decent site to bookmark if you’re an infrequent user of Vi[m], or are just learning to use it. The author covers the core idioms you need to try to remember to be minimally proficient with the editor, and takes a very focused approach at providing the information.
They link to this cheat sheet, which you may also want to keep handy.
Ahab’s Leg Dilemma

(incredibly short section that has nothing to do with technology)
I’ve read the tome this post refers to a few times, and never did I even stop to consider what turns out to be a topic of longstanding (on one, good leg? 🙃) debate. 🐳
FIN
Remember, you can follow and interact with the full text of The Daily Drop’s free posts on Mastodon via @dailydrop.hrbrmstr.dev@dailydrop.hrbrmstr.dev ☮️
Leave a comment